Published:2009/6/17 2:46:00 Author:May | From:SeekIC

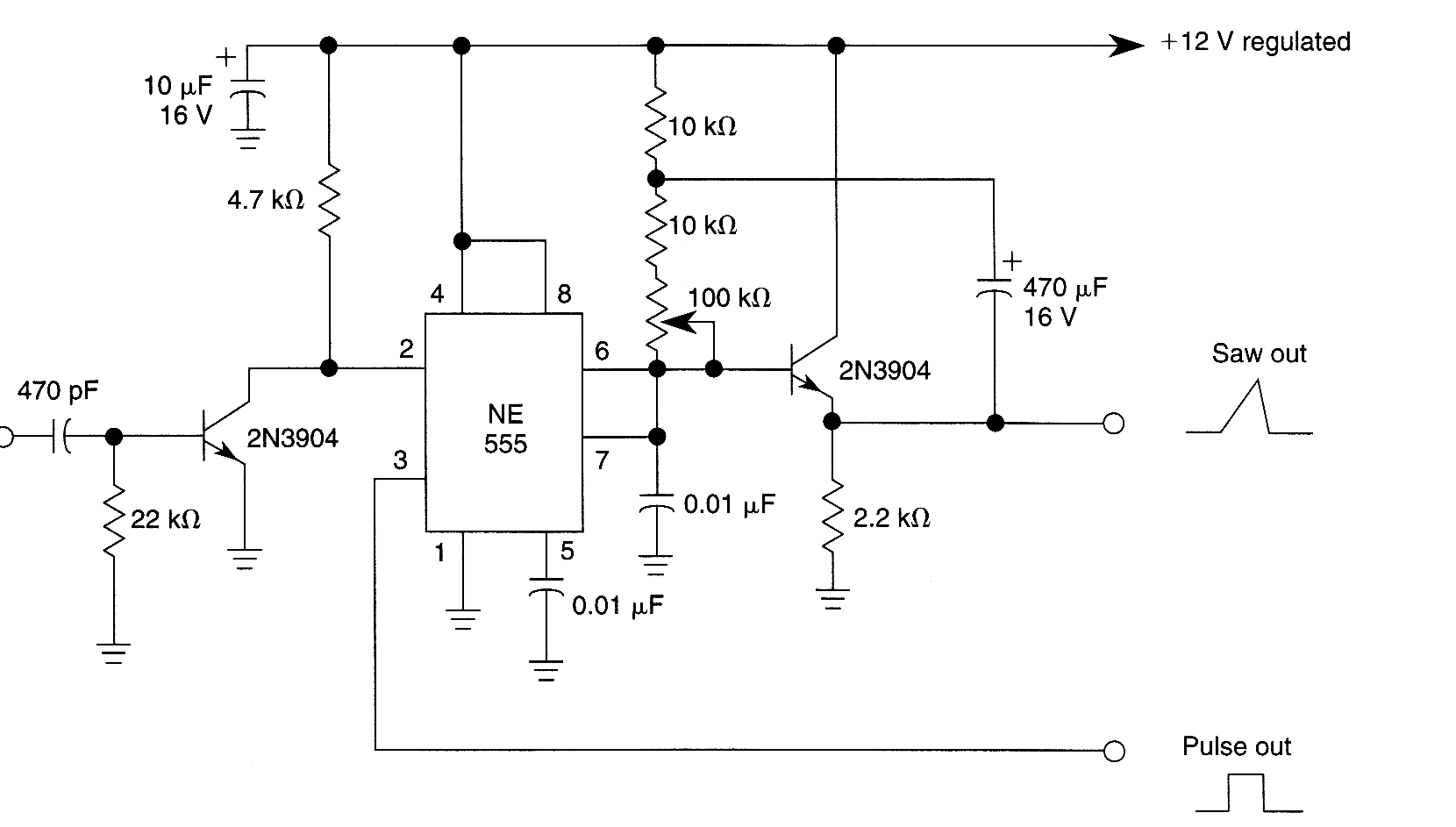
Two 2N3904 transistors and a 555 form a triggered sawtooth generator. A sawtooth or other rising voltage input provides a pulse output when the trigger point is reached.
Reprinted Url Of This Article:
http://www.seekic.com/circuit_diagram/Signal_Processing/TRIGGERED_SAWTOOTH_GENERATOR.html
Print this Page | Comments | Reading(3)
Code: