Published:2009/7/21 3:51:00 Author:Jessie | From:SeekIC

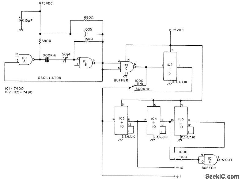
Easily assembled from low-cost TTL digital ICs, for use as troubleshooting signal generator. Almost any frequency can be obtained by correct choice of osdilator crystal and/or division ratio. If zeroed against frequency standard such as WWV, circuit gives accurate frequency check.-J. J. Carr, How to Become a Troubleshooting Wizard, 73 Magazine, Jan, 1976, p138-143.
Reprinted Url Of This Article:
http://www.seekic.com/circuit_diagram/Signal_Processing/TTL_CRYSTAL_CALIBRATOR.html
Print this Page | Comments | Reading(3)
Code: