Published:2009/7/19 23:00:00 Author:Jessie | From:SeekIC

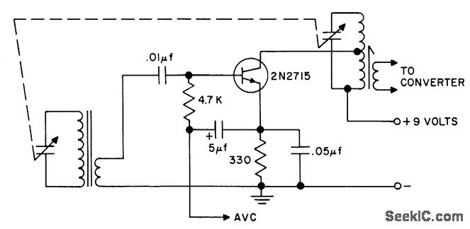
Improves sensitivity, selectivity, and signal-to-noise ratio when used at input of radio receiver.- Transistor Manual, Seventh Edition, General Electric Co., 1964, p 283.
Reprinted Url Of This Article:
http://www.seekic.com/circuit_diagram/Signal_Processing/TUNED_R_F_STAGE.html
Print this Page | Comments | Reading(3)
Code: