Published:2012/11/15 20:48:00 Author:muriel | Keyword: TV, Transmitter | From:SeekIC

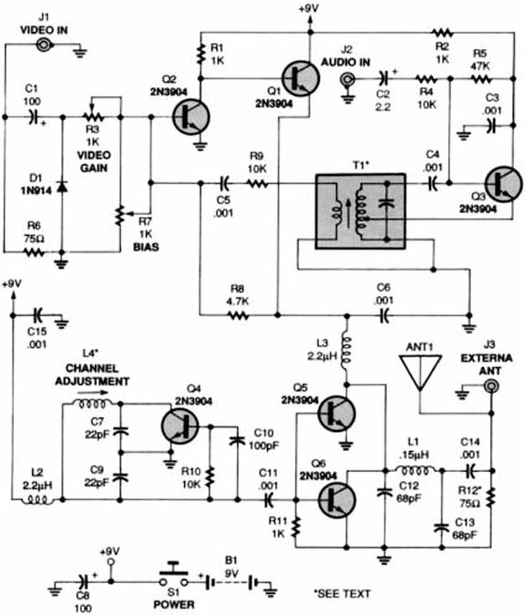
One of the most useful gadgets a video enthusiast can have is a low-power TV Transmitter. Such a device can transmit a signal from a VCR to any TV in a home or backyard. Imagine the convenience of being able to sit by the pool watching your favorite movie on a portable with a tape or laser disc playing indoors. You could even retransmit cable TV for your own private viewing.
Reprinted Url Of This Article:
http://www.seekic.com/circuit_diagram/Signal_Processing/TV_Transmitter2.html
Print this Page | Comments | Reading(3)
Code: