Published:2009/7/24 3:07:00 Author:Jessie | From:SeekIC

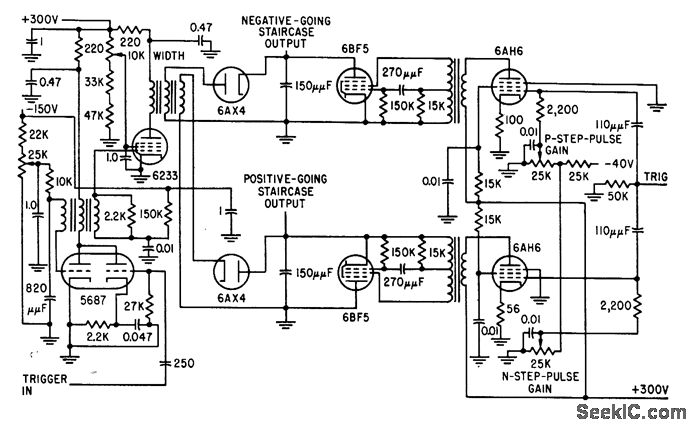
Negative-going staircase is developed from positive potential, and positive-going staircase from negative potential. Output voltage across 150-mmfd capacitors is 800V peak-to-peak, enough to drive crt directly.-M. T. Nadir, Microsecond Sampler Handles 126 Channels, Electronics, 32:4, p 36-39.
Reprinted Url Of This Article:
http://www.seekic.com/circuit_diagram/Signal_Processing/TWO_SECTION_STAIRCASE.html
Print this Page | Comments | Reading(3)
Code: