Published:2011/6/19 21:38:00 Author:qqtang | Keyword: circuit | From:SeekIC

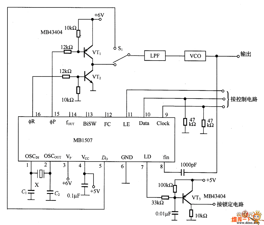
In the figure is the example of the MB1570 circuit, which is a Pl-I mixer integrated circuit, and the band width is 26Hz.
Reprinted Url Of This Article:
http://www.seekic.com/circuit_diagram/Signal_Processing/The_MB1570_circuit.html
Print this Page | Comments | Reading(3)
Code: