Published:2011/6/23 20:38:00 Author:Seven | Keyword: low frequency, sawtooth wave | From:SeekIC

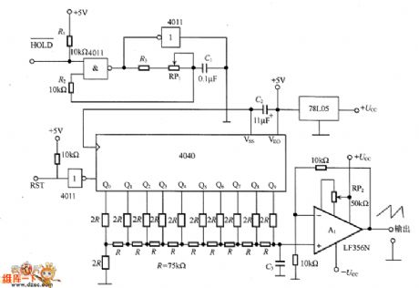
In the figure is the low frequency sawtooth wave generating circuit. The circuit consists of the clock oscillator 4011, IO bit counter 4040, R2-R resistor ladder network, reference voltage generator 78LO5, buffer amplifier A1 and so on. The output wave is a ladder wave which splits the 0~10v into 1024 pieces equally(about 10mV). When the frequency is constant, the rising time can be prolonged by adding C3 and gets a smooth waveform.
Reprinted Url Of This Article:
http://www.seekic.com/circuit_diagram/Signal_Processing/The_low_frequency_sawtooth_wave_generating_circuit.html
Print this Page | Comments | Reading(3)
Code: