Published:2011/6/19 20:21:00 Author:qqtang | Keyword: oscillating frequency | From:SeekIC

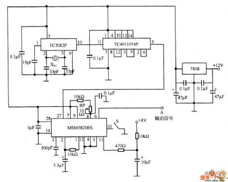
When the required frequency stabilization is high, the oscillator is often made of crystal, because the crystal temperature character is very high. In fact, we often need the improved high-stabilization oscillating circuit, that's why we need to fine-tune the oscillating frequency, and the temperature character is the same when the frequency reaches some values. It's not enough to choose the crystal, therefore, we can use phase-lock PLL frequency mixer. See as the figure, this is the frequency mixer, the chip of the mixer is MSM5820RS.
Reprinted Url Of This Article:
http://www.seekic.com/circuit_diagram/Signal_Processing/The_oscillating_frequency_mixer_circuit.html
Print this Page | Comments | Reading(3)
Code: