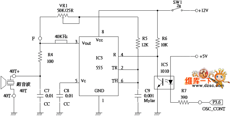
Published:2011/6/17 1:07:00 Author:Seven | Keyword: ultrasonic wave, emitting and receiving | From:SeekIC

Reprinted Url Of This Article:
http://www.seekic.com/circuit_diagram/Signal_Processing/The_ultrasonic_wave_emitting_and_receiving_circuit.html
Print this Page | Comments | Reading(3)
Code: