Published:2009/7/24 3:27:00 Author:Jessie | From:SeekIC

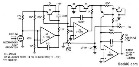
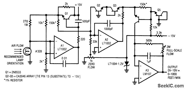
Fig. 14-4 This circuit provides a voltage output that corresponds to airflow. The circuit operates by measuring the energy required to maintain a heated resistance wire at constant temperature. The sensor is a type 328 lamp with the glass envelope removed. The lamp is placed in a bridge monitored by A1. The A1 output is amplified by Q1 and fed back to the bridge. When power is applied, the lamp is at low resistance and the Q1 emitter tries to go full-on. As current flows through the lamp, the filament temperature rises quickly, which increases filament resistance. This increases the A1 negative input. A1 acts to balance the bridge by applying more current through Q1. Thus, the voltage at the Q1 emitter is predictably related to airflow past the lamp. The remaining circuits square and amplify the Q1 emitter voltage to give a linear, calibrated output versus airflow rate, To calibrate, place the lamp in the air flow so that the filament is at a 90° angle to the flow. Next, either shut off the air flow or shield the lamp from the flow, and adjust the zero flow for a circuit output of 0 V. Then, expose the lamp to air flow of 1000 ft/min and adjust the full-scale flow for 10-V output. Repeat these adjustments until both points are fixed. With this calibration, the air flowmeter is accurate within 3% over the entire 0- to 1000-ft/min range. Linear Technology Linear Applications Handbook, 1990, p. AN5-7.
Reprinted Url Of This Article:
http://www.seekic.com/circuit_diagram/Signal_Processing/Thermal_anemometerair_flowmeter.html
Print this Page | Comments | Reading(3)
Code: