Published:2012/11/15 20:56:00 Author:muriel | Keyword: USB , FM , Transmitter , MAX2606 | From:SeekIC

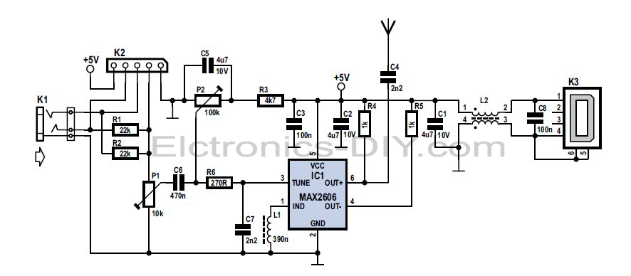
This MP3 Player FM transmitter can be used to listen to your own music throughout your home. The transmitter circuit use no coils that have to be wound. When this FM transmitter used in the car, there is no need for a separate input to the car stereo to play back the music files from your MP3 player.
Reprinted Url Of This Article:
http://www.seekic.com/circuit_diagram/Signal_Processing/USB_FM_Transmitter_MAX2606.html
Print this Page | Comments | Reading(3)
Code: