Published:2011/5/3 6:59:00 Author:Felicity | Keyword: USB Multimedia 2.5W+2.5W Circuit, | From:SeekIC

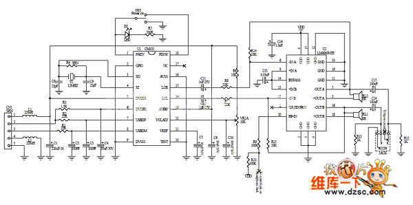
The picture above shows the USB Multimedia 2.5W+2.5W Circuit.
Reprinted Url Of This Article:
http://www.seekic.com/circuit_diagram/Signal_Processing/USB_Multimedia_25W_25W_Circuit.html
Print this Page | Comments | Reading(3)
Code: