Published:2011/7/7 2:37:00 Author:Felicity | Keyword: Ultrasonic Drilling Machine | From:SeekIC

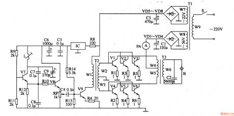
Work of the circuit The circuit consists of power supply circuit, ultrasonic oscillator, driver amplifier and power output circuit. (It is showed in picture 8-124.)Power supply circuit consists of power switch S, the power transformer Tl, rectifier diode VDl-VD8, ammeter PA, resistor R8, three-terminal voltage regulator integrated circuit IC and filter capacitors Cl, C3, C5, C6.Ultrasonic oscillator consists of resistor R9, Rll, Rl2, inductor L, capacitor C7-C9 and transistor V7.Driver amplifier consists of capacitor C4, transistors V8 and V9, n and the input transformer resistor R7, RlO, R13, R14. Power output circuit consists of input transformer M’s windings W2 and W3, power amplifier tube Vl-V6, resistors Rl-R6, the output transformer T3, cap acitor C2 and ultrasonic transducer B
Reprinted Url Of This Article:
http://www.seekic.com/circuit_diagram/Signal_Processing/Ultrasonic_Drilling_Machine_One.html
Print this Page | Comments | Reading(3)
Code: