Published:2009/6/25 4:47:00 Author:May | From:SeekIC

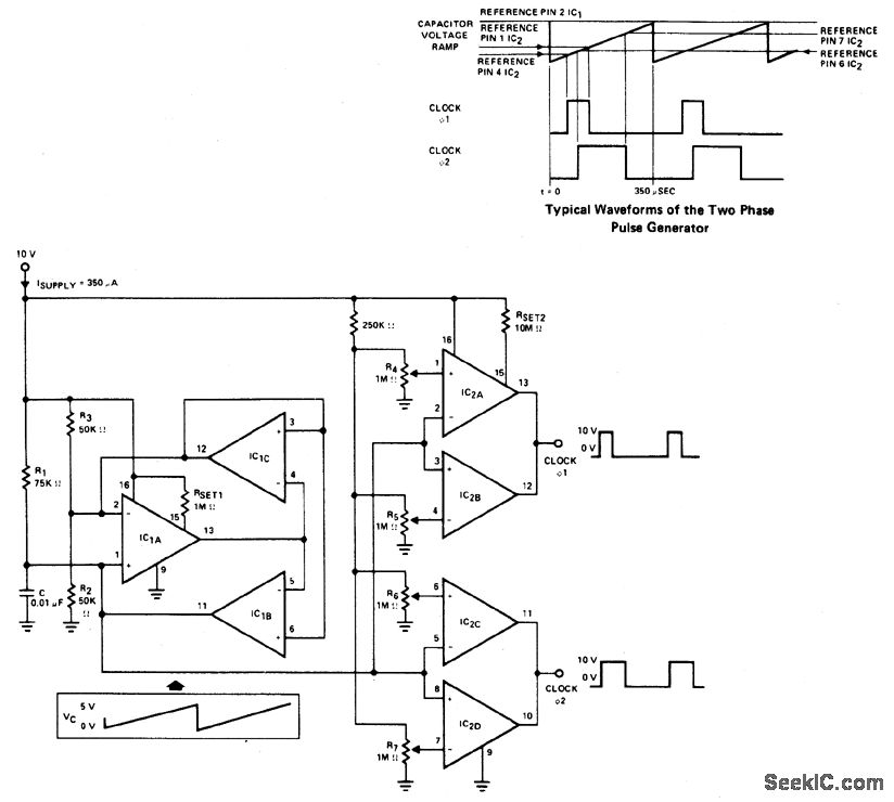
Two-phase clock generator uses two L161s to generate pulses of adjustable widths and phase relationships. Ramp generator feeds two variable window comparators formed by IC2A-IC2B and IC2C-IC2D respectively.
Reprinted Url Of This Article:
http://www.seekic.com/circuit_diagram/Signal_Processing/VERSATILE_TWO_PHASE_PULSE_GENERATOR.html
Print this Page | Comments | Reading(3)
Code: