Published:2009/7/15 23:34:00 Author:Jessie | From:SeekIC

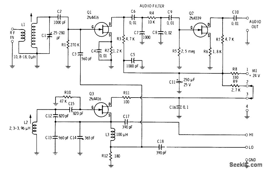
Used in demodulating SSB and CW signals. Incoming signal is heterodyned with VFO output to give direct conversion to audio. Audio filter R4-C7-C8 allows only AF components to be transferred to audio amplifier Q2. Oscillator can be operated alone for other purposes by removing jumper between output terminals 2 and 3, then applying +24 V to terminal 3 and negative supply to terminal 4. Load on low-level output of oscillator has negligible effect on frequency, Load on high output may change frequency, but this can be corrected by retuning oscillator if load is constant. Values shown are for 80-meter band.-E. M. Noll, FET Principles, Experiments, and Projects, Howard W. Sams, Indianapolis, IN, 2nd Ed., 1975, p 165-173.
Reprinted Url Of This Article:
http://www.seekic.com/circuit_diagram/Signal_Processing/VFO_WITH_DIRECT_CONVERSION_DETECTOR.html
Print this Page | Comments | Reading(3)
Code: