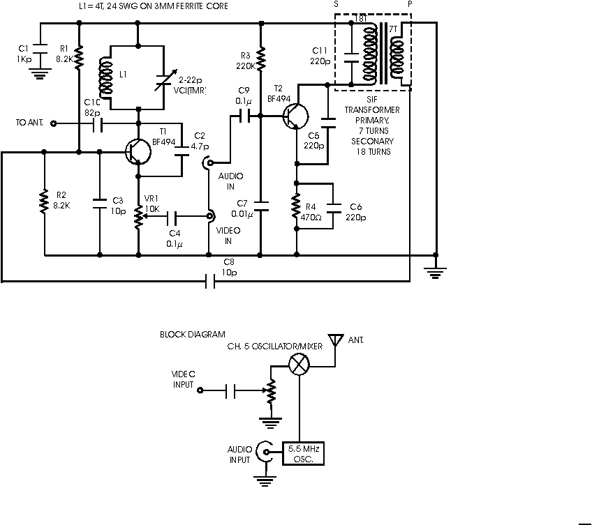
Published:2012/11/15 21:01:00 Author:muriel | Keyword: VHF, Audio, Video, Transmitter | From:SeekIC

Reprinted Url Of This Article:
http://www.seekic.com/circuit_diagram/Signal_Processing/VHF_Audio_Video_Transmitter2.html
Print this Page | Comments | Reading(3)
Code: