Published:2009/7/14 21:36:00 Author:May | From:SeekIC

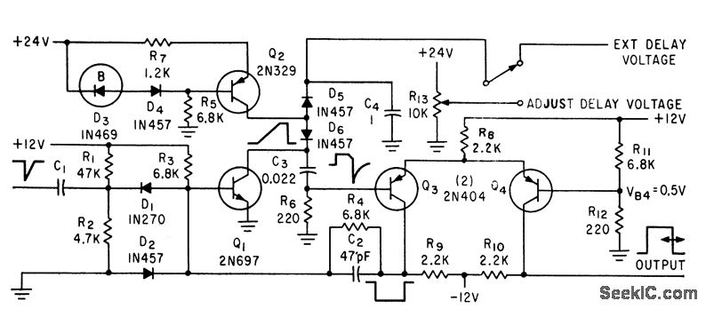
Accuracy is 0.7%,with high stability. Used in radar range tracker, which requires accurate voltage analog of time between out going pulse and incoming echo.-C. K. Friend and S. Udalov, Stabilized Delay Circuit Provides High Accuracy, Electronics, 34:15, p 78-80.
Reprinted Url Of This Article:
http://www.seekic.com/circuit_diagram/Signal_Processing/VOLTAGE_CONTROLLED_DELAY_GENERATOR.html
Print this Page | Comments | Reading(3)
Code: