Published:2009/7/19 23:07:00 Author:Jessie | From:SeekIC

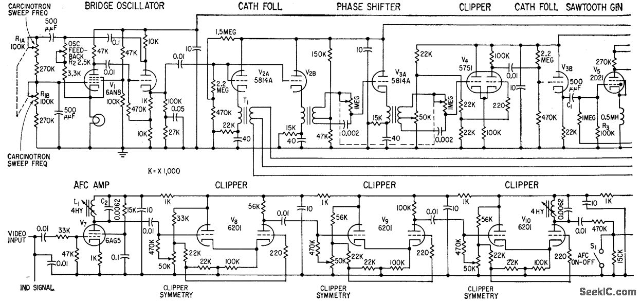
Used with superheterodyne receiver to provide continuous frequency coverage from 30 Mc to 75,000 Mc by means of harmonic mixing.-C. H. Currie, Carcinotron Harmonics -. Boost Receiver Range, Electronics, 32:9, p 58-61.
Reprinted Url Of This Article:
http://www.seekic.com/circuit_diagram/Signal_Processing/VOLTAGE_TUNABLE_CARCINOTRON_CONTROL.html
Print this Page | Comments | Reading(3)
Code: