Published:2012/10/10 1:51:00 Author:muriel | Keyword: 1W, Fm transmitter | From:SeekIC



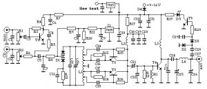
Veronica 1W FM transmitter is easy to build and to operate in FM. Veronica is also known for frequency stability, clean fm signal and uses no integrated circuit.You may want to check this another 1W FM transmitter circuit.Veronica transmitter is equiped with a mini-mixer and so you may forget an external mixer. This consist from T1 transistor wich amplifies the microphone signal before it is combined with cd-player audio or pc signal. R1 and R2 are potentiometers ( variable resistors ) used to adjust the audio level.The component between R8 and C21 represents the oscillator wich generates radio signal. D1 is a varicap diode ( like a variable capacitor or trimmer) controlled by audio signal. C12, C13 and L1 decides the frequency.The Veronica oscillator is actually formed from 2 oscillators wich operates somewhere arround 50 MHz in antiphase and the 2 signals are combined to form 100MHz fm radio signal. This kind of circuit design is stabile and is amplified up to 1W by T4 2n4427
Veronica transmitter 1 watt circuit
Veronica components listResistors:R1+2 10k potR3 820kR4 4.7kR5-7+19 220rR8 1.5kR9 15kR10+11 1kR12 33kR13+14 56rR15+16 68kR17 47rR18 270rR20 10kCapacitorsC1, 2, 7, 16, 17, 19,24, 29 & 31 1nC3-5 & 8 10u elect.C6, 18 & 30 220u elect.C9, 10 & 20 10nC11 22p*C12 47p*C13 22p trimmerC14 & 15 15p*C21, C25 & 26 65p trimmerC22 100pC23 5.6pC27 & 28 1.8pCoilsL1 – 6 coils / 2 turns, 5mm diam si 5mm lengthL2 – 3 turns, 7mm diam si 7mm lengthL3 – 4 turns, 5mm diam si 7mm lengthL4 – 6 turns, 5mm diam si 10mm lengthDiodeD1 KV1310D2+3 1N4148D4 Standard LEDD5 1N4001TransistorsT1+5 BC548T2+3 BF494T4 2N4427
The transmitter must be mounted in an aluminium carcase connected to ground. The power supply voltage is between 9 and 16V, at 16V the rf output power is 1W and at 12V is 600mW and at 9V is 200mW
Veronica PCB and components layout
Reprinted Url Of This Article:
http://www.seekic.com/circuit_diagram/Signal_Processing/Veronica_1W_Fm_transmitter_circuit.html
Print this Page | Comments | Reading(3)
Code: