Published:2009/6/19 3:24:00 Author:May | From:SeekIC

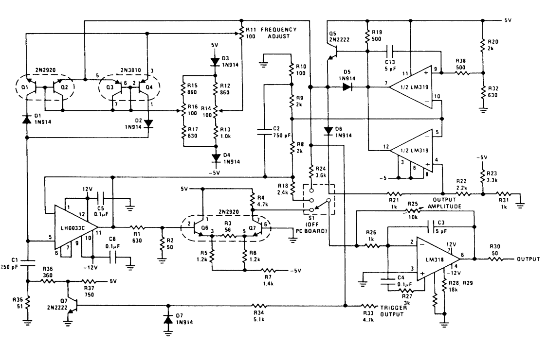
The sine, square, triangle function generator is exceptionally useful. Various IC circuits have been published for generating square and triangle waveforms in an attempt to duplicate the general-purpose function generator. However, these simple circuits are usually limited to about 10 kHz and have no sine-wave output. The function generator shown here provides all three waveforms and operates from below 10 Hz to 1 MHz with usable output to about 2 MHz.
Reprinted Url Of This Article:
http://www.seekic.com/circuit_diagram/Signal_Processing/WIDE_RANGE_FUNCTION_GENERATOR.html
Print this Page | Comments | Reading(3)
Code: