Published:2009/7/24 2:57:00 Author:Jessie | From:SeekIC

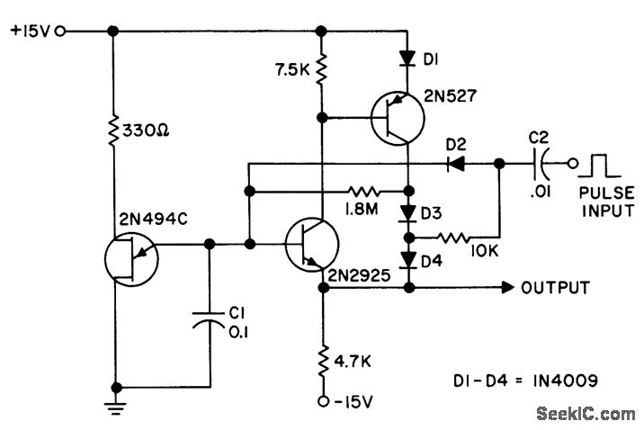
Has high input impedance und low output impedance, to reduce droop in output voltage between pulses. Staircase is generated by pump D2-C2, which is boostrapped on output to maintain equal amplitude on each step. Circuit values shown give 10 steps with 12-V input pulse.- Transistor Manual, Seventh Edition, General Electric Co., 1964, p 345.
Reprinted Url Of This Article:
http://www.seekic.com/circuit_diagram/Signal_Processing/WIDE_RANGE_STAIRCASE_GENERATOR.html
Print this Page | Comments | Reading(3)
Code: