Published:2009/7/12 21:33:00 Author:May | From:SeekIC

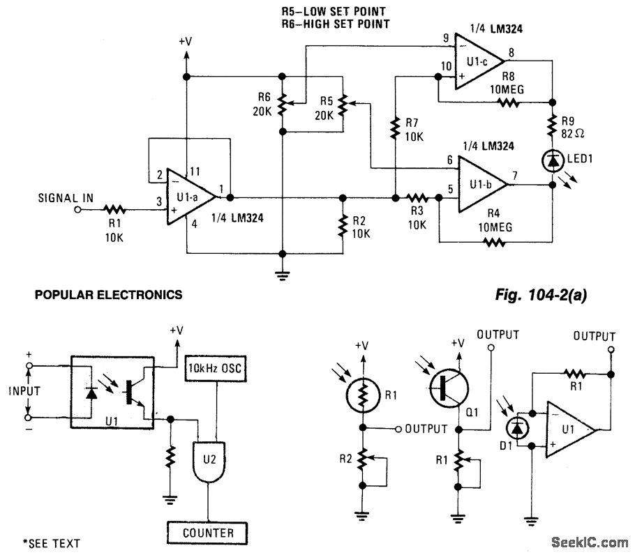
This window generator uses a single LM324 op amp and features two adjustable set points. When the two comparators formed by U1B go high, LED1 lights. When U1C goes high, the LED extinguishes. Some hysteresis is provided by the 10-mΩ resistors. As shown in Fig. 104-2(b), LED1 can be replaced by an optoisolator (etc.) for use in several applications.
Reprinted Url Of This Article:
http://www.seekic.com/circuit_diagram/Signal_Processing/WINDOW_GENERATOR.html
Print this Page | Comments | Reading(3)
Code: