Published:2013/7/21 20:26:00 Author:muriel | Keyword: ZN414 , Portable , AM , Receiver | From:SeekIC

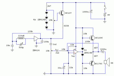
Notes:Designed around the popular ZN414 ic this receiver covers the AM band from 550 - 1600 KHz with the values shown. For Longwave the coil needs to be changed. Use one from an old MW radio to save time. The ZN414 is a tuned radio frequency designed and incorporates several RF stages and an AM detector. It is easily overloaded and the operating voltage is critical to achieve good results.The BC107 acts as a voltage follower, the four 1N4148 diodes providing a stable 2.4V supply. With the 10k pot , which acts as a selectivity control, and the b-e voltage drop of the BC107, the operating voltage for the ZN414 is variable from 0 to 1.8volts DC. If you live in an area that is permeated with strong radio signals, then the voltage will need to be decreased. I found optimum performance with a supply of around 1.2 volts.
The audio amplifier is built around an inverting 741 op-amp. Extra current boost is provided using the BC109 / BC179 complementary transistor pair. The voltage gain of the complete audio amplifier is around 15. The audio output of the complete receiver is really quite good and free from distortion. I may provide some sound samples later..
Reprinted Url Of This Article:
http://www.seekic.com/circuit_diagram/Signal_Processing/ZN414_Portable_AM_Receiver.html
Print this Page | Comments | Reading(3)
Code: