Published:2012/11/21 21:15:00 Author:muriel | Keyword: ZN414 , Portable Receiver | From:SeekIC

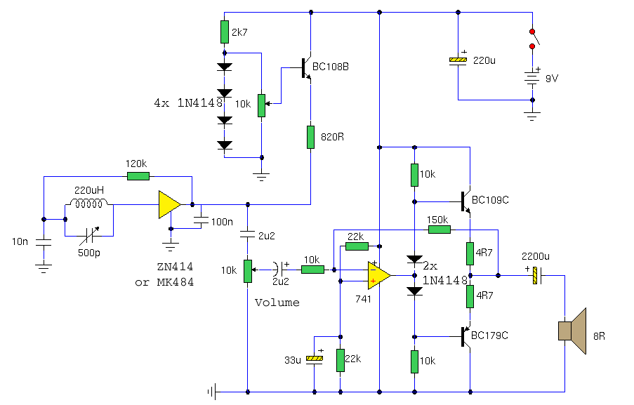
An AM portable radio receiver made from the ZN414 IC. The ZN414 ic has now been replaced by the MK484 which is identical in performance and pinout.
Reprinted Url Of This Article:
http://www.seekic.com/circuit_diagram/Signal_Processing/ZN414_Portable_Receiver.html
Print this Page | Comments | Reading(3)
Code: