Published:2009/6/30 23:58:00 Author:May | From:SeekIC

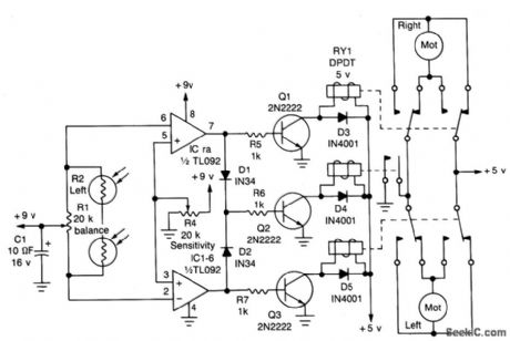
The circuit is light seeking; it will follow a flashlight around a darkened room. A pair of photocells determine the direction in which the robot will move. Each photocell is connected to an op amp configured as a comparator. When sufficient light falls on photocell R2, the voltage at the inverting input (pin 6) of ICl-a will fall below the voltage at the non-inverting input (pin 5), so the output of the comparator will go high, and transistors Q1 and Q2 will turn on. That will enable relays RY1 and RY2, and thereby provide power for the right motor. The robot will then turn left. Likewise, when light falling on R3 lowers its resistance, Q2 and Q3 will turn on, the left motor will energize, and the robot will turn right.
Reprinted Url Of This Article:
http://www.seekic.com/circuit_diagram/basic_circuit/light_seeking_robot.html
Print this Page | Comments | Reading(3)
Code: