Published:2009/6/17 22:32:00 Author:May | From:SeekIC

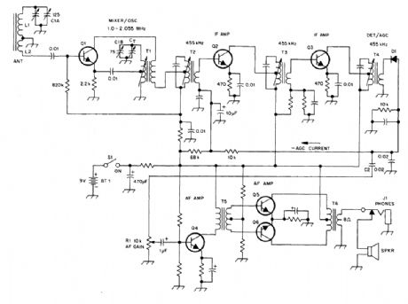
Shown is a schematic of a typical transistor AM radio. This circuit uses npn transistors. The circuit is generic; therefore, no specific values are given for some components. This circuit is for ref-erence, to serve as a starting point for experimenters.
Reprinted Url Of This Article:
http://www.seekic.com/circuit_diagram/communication_circuit/transistorized_am_radio.html
Print this Page | Comments | Reading(3)
Code: