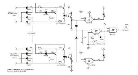
Published:2013/1/6 21:46:00 Author:muriel | Keyword: 2 LINE, TELEPHONE LINE, STATUS INDICATOR | From:SeekIC

Reprinted Url Of This Article:
http://www.seekic.com/circuit_diagram/control_circuit/2_line_telephone_line_status_indicator.html
Print this Page | Comments | Reading(3)
Code: