Published:2011/5/20 4:53:00 Author:Sue | Keyword: Electronic, Pest, Killing, Lamp | From:SeekIC

Working Principle:
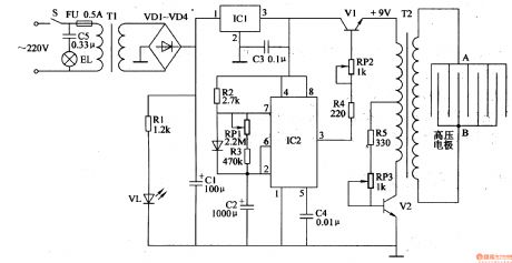
As seen in the figure 4-187, the circuit consists of power circuit, pulse oscillator and high voltage generator.
The power circuit consists of S,FU,TI,VD1-VD4,C1,C3,IC1,R1 and VL.
The pulse oscillator consists of IC1,R2,R3,RP1 and C2.
The high voltage generator consists of V1,V2,RP2,RP3,R4,R5,T2.
EL is the trap lamp and C5 is reduction voltage capacitor.
When S is on, 220V voltage will illuminate EL. The other circuit will provide the pulse oscilator and high voltage generator with +12V working power after reduction, rectification, filtering by T1,VD1-VD4,C1. The voltage which is rectified will illuminate VLA.
Reprinted Url Of This Article:
http://www.seekic.com/circuit_diagram/control_circuit/electronic_pest_killing_lamp_8.html
Print this Page | Comments | Reading(3)
Code: