© 2008-2012 SeekIC.com Corp.All Rights Reserved.
Published:2011/7/1 21:12:00 Author:Lucas | Keyword: Robot control , transistor | From:SeekIC



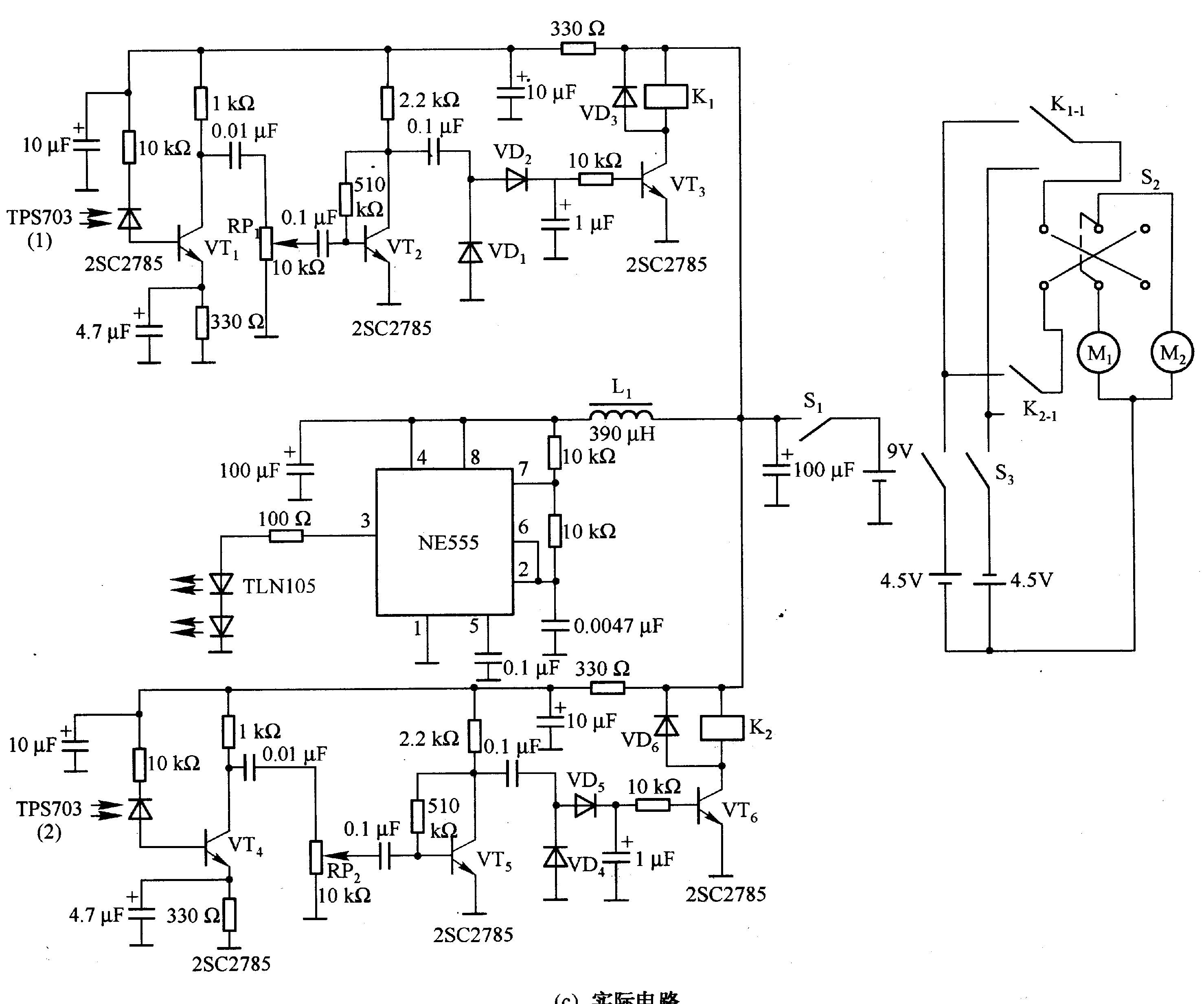
Figure 2-33 (a) is the action schematic diagram of the robot closing to the object. When there is no objects in front of the robot, it will go forward in the straight line; when there is an object in left or right side of the robot,it will turn left or right to close to the object. Figure 2-33 (b) is the block diagram to achieve this action. Figure 2-33 (c) is the actual circuit, in the circuit, NE555 is the multivibrator to produce pulse signal to modulate the infrared light emitted by infrared light-emitting diode TLNlO5, and the purpose is to avoid interference from other light. NE555 oscillation frequency is l0 kHz.
Reprinted Url Of This Article:
http://www.seekic.com/circuit_diagram/control_circuit/robot_control_circuit_composed_of_transistor_and_ne555.html
Print this Page | Comments | Reading(3)
Response in 12 hours
© 2008-2012 SeekIC.com Corp.All Rights Reserved.
Code: