Published:2012/12/14 0:24:00 Author:Ecco | Keyword: Isolated switching, power supply | From:SeekIC

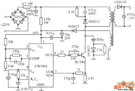
Isolated switching power supply circuit diagram is shown as the figure.
Reprinted Url Of This Article:
http://www.seekic.com/circuit_diagram/power_supply_circuit/isolated_switching_power_supply_circuit_diagram.html
Print this Page | Comments | Reading(3)
Code: