Published:2011/6/23 1:22:00 Author:TaoXi | Keyword: Micro, switch, power supply, charger circuit | From:SeekIC

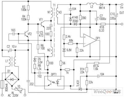
Micro switch power supply charger circuit
Reprinted Url Of This Article:
http://www.seekic.com/circuit_diagram/power_supply_circuit/micro_switch_power_supply_charger_circuit.html
Print this Page | Comments | Reading(3)
Code: