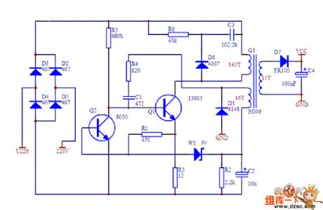
Published:2011/9/2 1:53:00 Author:Ecco | Keyword: Micro-switching power supply | From:SeekIC

Reprinted Url Of This Article:
http://www.seekic.com/circuit_diagram/power_supply_circuit/micro_switching_power_supply_circuit_diagram.html
Print this Page | Comments | Reading(3)
Code: