Published:2012/9/28 20:56:00 Author:muriel | Keyword: Transformerless, Power Supply, 30V, 1A | From:SeekIC

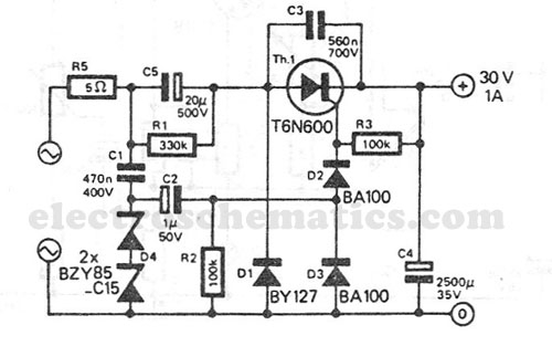
This transformerless power supply circuit is designed for medium current applications. During the negative half period, the capacitor C5 is charged to peak voltage network.
Transformerless Power Supply Circuit Schematic
The positive half wave will open the thyristor and the electric charge accumulated in C5 will be transferred in C4. The transport of electric charge through the thyristor begins when the voltage on C4 drop below a specified level of voltage (set by zener D4). Thus the output voltage does not depend too much on the voltage variations or the output load.
The thyristor control signal is obtained as follows: main sinusoidal voltage is applied through capacitor C1 to D4 zener diodes that limit the voltage to 30 Vpp. Thyristor will trigger on the first front of the limited voltage that is applied through C2 – R2.
Reprinted Url Of This Article:
http://www.seekic.com/circuit_diagram/power_supply_circuit/transformerless_power_supply_30v_1a.html
Print this Page | Comments | Reading(3)
Code: