Published:2009/7/1 3:22:00 Author:May | From:SeekIC



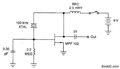
The JFET Pierce oscillator is stable and simple. It can be the clock of a microprocessor, a digital timepiece or a calculator. With a probe at the output, it can be used as a precise injection oscillator for troubleshooting. Attach a small length of wire at the output and this circuit becomes a micropower transmitter.
Reprinted Url Of This Article:
http://www.seekic.com/circuit_diagram/signal_processing/oscillator_circuit/pierce_crystal_oscillator.html
Print this Page | Comments | Reading(3)
Code: