Published:2009/7/23 22:10:00 Author:Jessie | From:SeekIC

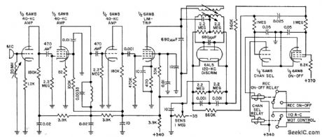
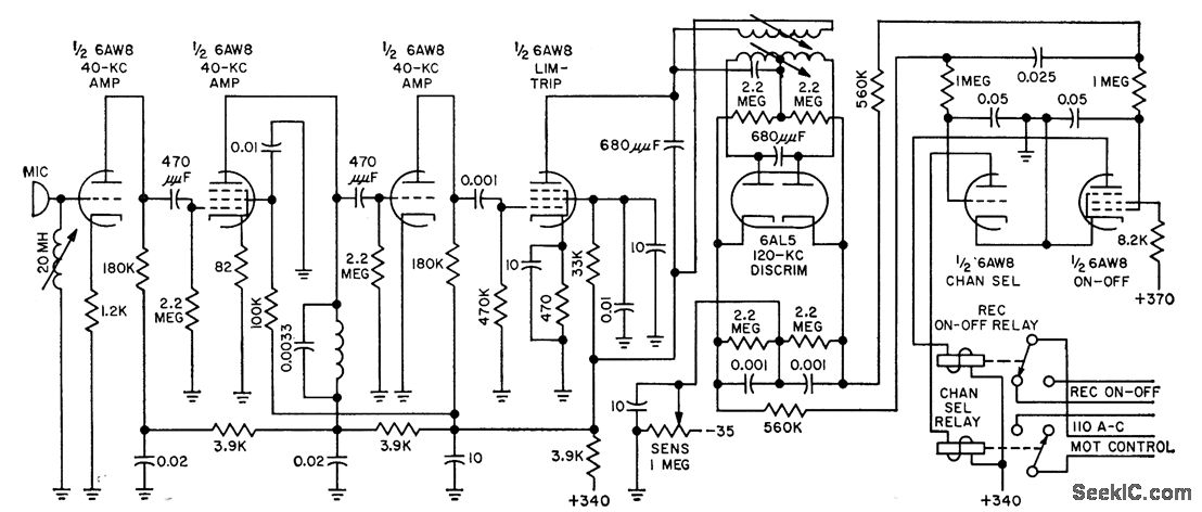
Uses barium titanate transducer as microphone, tuned with 20-mh coil to provide peaks at control frequencies of 38.5 and 41.5 kc. Balanced discriminator detects the two ultrasonic tones. Frequency shift of continuous ultrasonic tone activates tuning-motor relay. Both audio and video are killed during tuning. Also provides remote on. off control of power.-N, Frihart and J. Krakora, Ultrasonic Tones Select Tv Channels, Electronics, 31:23, p 68-69.
Reprinted Url Of This Article:
http://www.seekic.com/circuit_diagram/signal_processing/tv_control_receiver.html
Print this Page | Comments | Reading(3)
Code: