Features: Guaranteed 1A Output Current. Fast Response in Line/Load Transient Wide Operating Voltage Ranges: 2.3V to 6.0V. <0.1A Shutdown Standby Current Low Quiescent Current: < 60A. Fixed: 1.2V, 1.5V, 1.8V, 2.0V, 2.5V, 2.7V, 3.0V, 3.3V, 3.5V, 3.7V, 3.8V Output Voltage. Adjustabl...
AIC1190: Features: Guaranteed 1A Output Current. Fast Response in Line/Load Transient Wide Operating Voltage Ranges: 2.3V to 6.0V. <0.1A Shutdown Standby Current Low Quiescent Current: < 60A. ...
SeekIC Buyer Protection PLUS - newly updated for 2013!
268 Transactions
All payment methods are secure and covered by SeekIC Buyer Protection PLUS.

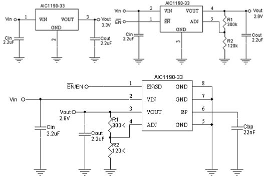
A low noise, high PSRR and ultra low dropout linear regulator AIC1190 is optimized for low ESR ceramic capacitors operation with 1A continuous current. The AIC1190 is designed for portable and wireless devices with demanding performance and space requirements.
The AIC1190 offers high precision output voltage of 2% tolerance. Output voltage can also be adjusted for those other than the preset values.
A noise bypass pin is available for further reduction of output noise. The bypass pin could be floating if its unnecessary. At 1A load current and 2.8V output voltage, a 440mV dropout is performed. The quality of low quiescent current and low dropout voltage makes this device ideal for battery power applications. The high ripple rejection and low noise of the AIC1190 provide enhanced performances for critical applications such as cellular phones, and PDAs.
In addition, a logic-level shutdown input is included, which reduce supply current to less than 0.1gA (typ.) in shutdown mode with fast turn-on time less than 100gs. The AIC1190s current limit and thermal protection provide protection against any overload condition that would create excessive junction temperatures.