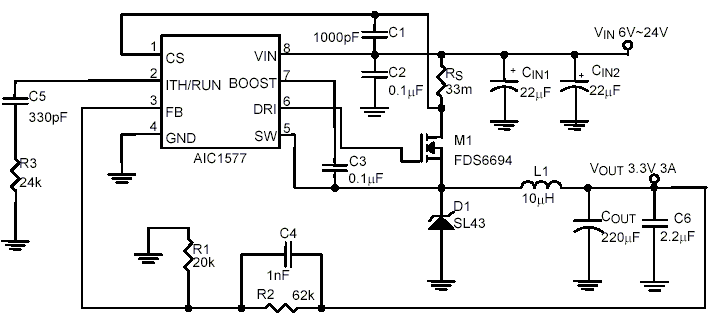
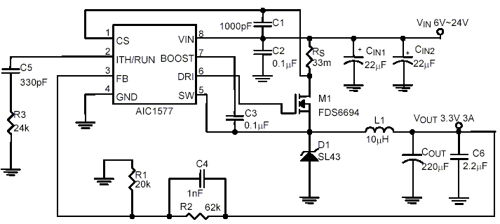
Features: N-Channel MOSFET DriveOperating Input Voltage from 4.5V to 24V Wide Ouput Range : 0.8V to 20V 1.5% 0.8V ReferenceLow Dropout Operation : 95% Duty Cycle 500KHz Fixed Constant FrequencyLow Standby Current, IQ Typically 720mA Logic-Control Micropower Shutdown Output Overvoltage Protection I...
AIC1577: Features: N-Channel MOSFET DriveOperating Input Voltage from 4.5V to 24V Wide Ouput Range : 0.8V to 20V 1.5% 0.8V ReferenceLow Dropout Operation : 95% Duty Cycle 500KHz Fixed Constant FrequencyLow S...
SeekIC Buyer Protection PLUS - newly updated for 2013!
268 Transactions
All payment methods are secure and covered by SeekIC Buyer Protection PLUS.

