IC AUDIO AM/FM TUNER 8V SDIP24
SeekIC Buyer Protection PLUS - newly updated for 2013!
268 Transactions
All payment methods are secure and covered by SeekIC Buyer Protection PLUS.
| Series: | - | Processor Series : | LM3S5R36 | ||
| Manufacturer: | Rohm Semiconductor | Function: | AM Radio FM IF Stereo System | ||
| Frequency: | - | RF Type: | AM, FM | ||
| Secondary Attributes: | IF Stereo System IC | Package / Case: | 24-SDIP (0.300", 7.62mm) |


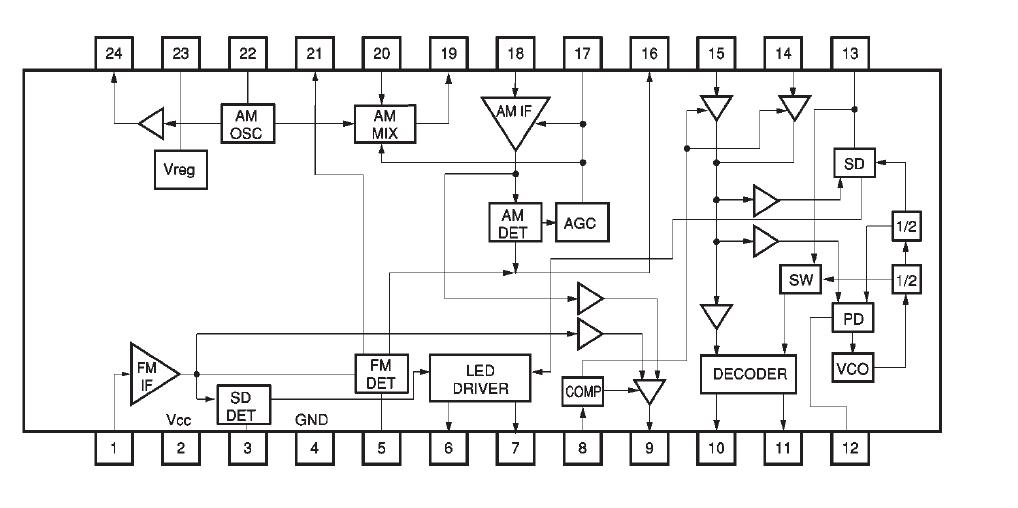
The BA1450S is a tuner system IC for electronic tuning for AM radios, FM IF, and MPX. It has been developed for Hi-Fi component applications.
The MPX VCO circuit requires no adjustment, which will enable a reduction in the number of production line processes. In particular, the laser lock technique used in the VCO means that no external adjustment is required.
| Technical/Catalog Information | BA1450S |
| Vendor | Rohm Semiconductor |
| Category | RF and RFID |
| Function | AM Radio FM IF Stereo System |
| Secondary Attributes | IF Stereo System IC |
| Frequency | - |
| RF Type | AM, FM |
| Package / Case | 24-SDIP (300 mil) |
| Packaging | Tube |
| Drawing Number | * |
| Lead Free Status | Lead Free |
| RoHS Status | RoHS Compliant |
| Other Names | BA1450S BA1450S |