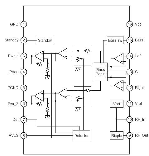
Features: • Low quiescent current (3.2mA at 2.4V Vcc )• Thermal shutdown circuitry at 120°C• Headphone driver (30mW at 2.4V Vcc for 16W load)• Bass boost function (9dB)• Standby function• Wide operating voltage (1.8 to 5V)• Automatic volume limiter control...
CXA2566M: Features: • Low quiescent current (3.2mA at 2.4V Vcc )• Thermal shutdown circuitry at 120°C• Headphone driver (30mW at 2.4V Vcc for 16W load)• Bass boost function (9dB)•...
SeekIC Buyer Protection PLUS - newly updated for 2013!
268 Transactions
All payment methods are secure and covered by SeekIC Buyer Protection PLUS.

This is a bipolar IC CXA2566M designed for headphone stereos. It provides functions such as automatic volume limiter control, bass boost, standby, headphone driver and others.