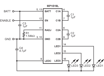
PinoutDescriptionThe MP1519L is a fully automatic driver for powering three white LEDs, with up to 4V forward voltage, from a single Li-Ion or three NiMH cells. The driver performs all of the sensing and control to run the LEDs at an optimum charge pump ratio for efficiency without an expensive in...
MP1519L: PinoutDescriptionThe MP1519L is a fully automatic driver for powering three white LEDs, with up to 4V forward voltage, from a single Li-Ion or three NiMH cells. The driver performs all of the sensin...
SeekIC Buyer Protection PLUS - newly updated for 2013!
268 Transactions
All payment methods are secure and covered by SeekIC Buyer Protection PLUS.
