Published:2009/7/2 3:46:00 Author:May | From:SeekIC

Reprinted Url Of This Article:
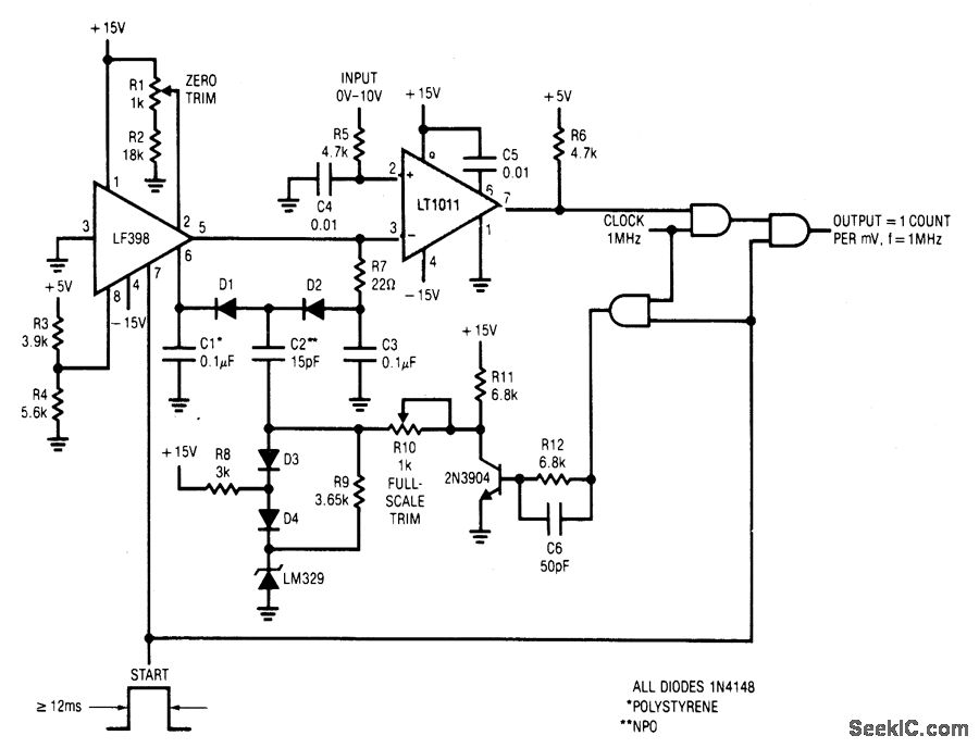
http://www.seekic.com/circuit_diagram/A-D_D-A_Converter_Circuit/A-D_converter/4_DIGIT(10000_COUNT)A_D_CONVERTER.html
Print this Page | Comments | Reading(3)
Code: