Published:2009/7/6 7:51:00 Author:May | From:SeekIC

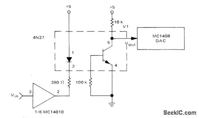
Motorola 4N27 optoisolator provides required isolation between DAC of programmable power supply and remotely located CMOS MC14010 noninverting buffer.-D. Aldridge and N. Wellenstein, Designing Digitally-Controlled Power Supplies, Motorola, Phoenix, AZ, 1975, AN-703, p 9.
Reprinted Url Of This Article:
http://www.seekic.com/circuit_diagram/A-D_D-A_Converter_Circuit/D-A_Converter/1500_V_ISOLATION_FOR_DAC.html
Print this Page | Comments | Reading(3)
Code: