Published:2009/6/18 2:16:00 Author:May | From:SeekIC

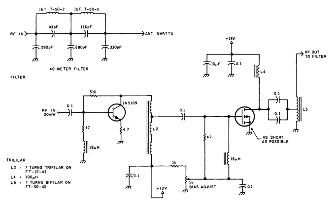
The circuit shown will produce up to 5-W RE output in the 40-m (7 MHz) amateur band. The coils shown are wound on toroidal cores (Armdon Associates Inc.). The part numbers are given in the schematic. The circuit requires about 20-mW drive and a 13-V supply.
Reprinted Url Of This Article:
http://www.seekic.com/circuit_diagram/Amplifier_Circuit/Amplifier_Circuits-RF/5_W_7_MHz_RF_POWER_AMPLIFIER.html
Print this Page | Comments | Reading(3)
Code: