Published:2011/5/3 2:30:00 Author:Felicity | Keyword: Principle Circuit of Mixer with 6 Input Channels, | From:SeekIC

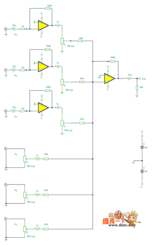
Principle Circuit of Mixer with 6 Input Channels is showed in the picture above.
Reprinted Url Of This Article:
http://www.seekic.com/circuit_diagram/Amplifier_Circuit/Amplifier_Circuits-RF/Principle_Circuit_of_Mixer_with_6_Input_Channels.html
Print this Page | Comments | Reading(3)
Code: