Published:2009/6/18 2:10:00 Author:May | From:SeekIC

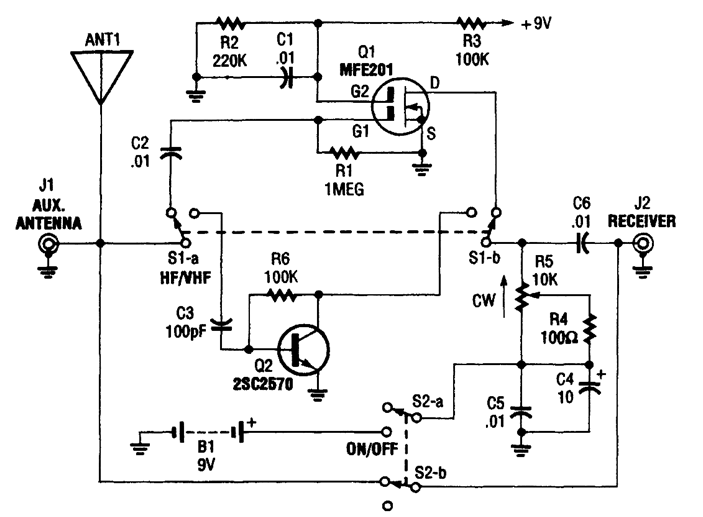
The AA-7 active antenna contains only two active elements: Q1 (an MFE201 N-channel dual-gate FET) and Q2 (a 2SC2570 npn VHF silicon transistor), which provide the basis of two indepen-dent, switchable RE preamplifiers.
Reprinted Url Of This Article:
http://www.seekic.com/circuit_diagram/Amplifier_Circuit/Amplifier_Circuits-RF/SWITCHABLE_HF_VHF_ACTIVE_ANTENNA.html
Print this Page | Comments | Reading(3)
Code: