Published:2009/7/13 5:24:00 Author:May | From:SeekIC

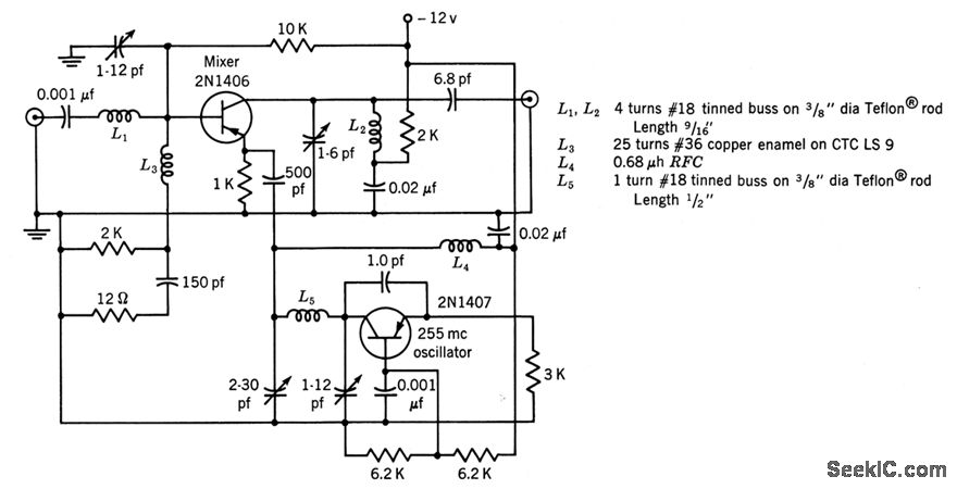
Conversion gain is 20 db and i-f output is 30 Mc.-Texas Instruments Inc. Transistor Circuit Design, McGraw-Hill, N.Y.1963, p326.
Reprinted Url Of This Article:
http://www.seekic.com/circuit_diagram/Audio_Circuit/Mixer/255_MC_OSCILLATOR_MlXER.html
Print this Page | Comments | Reading(3)
Code: