About SeekIC | Services | Payment | Advertisements service | Contact Us | Links
© 2008-2012 SeekIC.com Corp.All Rights Reserved.
Published:2009/6/24 2:22:00 Author:May | From:SeekIC

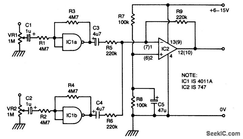
IC1a and b are biased into the linear regions by R3 and R4. (IC1 must be 4011A). Outputs from gates are combined by op amp IC2, which provides low impedance output.
Reprinted Url Of This Article:
http://www.seekic.com/circuit_diagram/Audio_Circuit/Mixer/HYBRID_MIXER.html
Print this Page | Comments | Reading(3)
Response in 12 hours
© 2008-2012 SeekIC.com Corp.All Rights Reserved.
Code: