Published:2012/10/18 3:15:00 Author:muriel | Keyword: Microphone, Mixer | From:SeekIC

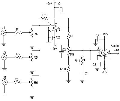
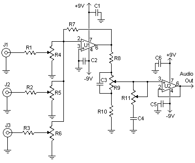
This relatively simple mixer was designed for three dynamic microphones, but can be re-designed for more or less. Level and tone controls are available to tailor the sound to your needs.
Reprinted Url Of This Article:
http://www.seekic.com/circuit_diagram/Audio_Circuit/Mixer/MICROPHONE_MIXER.html
Print this Page | Comments | Reading(3)
Code: