Published:2009/7/11 2:10:00 Author:May | From:SeekIC

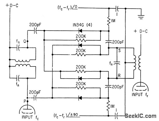
Used to lock crystal oscillator frequency to standard-frequency signals from WWV. Circuit mixes dock and WWV frequencies (fed to tubes at left and right) in Nygaard discriminator ar rangement, which delivers two outputs, each equal to difference frequency but differing 90°in phase. These output signals are amplified for synchronous motor that drives trimmer capacitor of crystal oscillator in servo loop that brings difference frequency to zero.-K.Nygaard, Atomic Clock Accuracy for Crystal Oscillators, Electronics, 33:46, p82-83.
Reprinted Url Of This Article:
http://www.seekic.com/circuit_diagram/Audio_Circuit/Mixer/MOTOR_CONTROLLING_MIXER.html
Print this Page | Comments | Reading(3)
Code: