Published:2009/7/1 21:16:00 Author:May | From:SeekIC

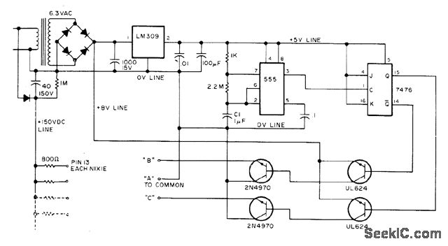
Circuit flashes two messages altemately on same Burroughs giant Nixie B7971 display. Lighted segments needed on individual Nixies to form desired wording are divided into three strings. Segments A are common to both sets of letters and numbers. Segments B are those required with A segments to form first message. Segments C are those required with A segments to form second message. Changeover from segments B to C is done with switching transistors controlled by 555 timer and 7476 or 7473 flipflop. Decimal or other punctuation is formed with NE2 ndon and 100K resistor wired in series between pin 13 of a Nixie and B or C. Article gives construction details.-J. Grimes, Put Your Name in Lights, 73 Magazine, Nov. 1976, p 60-61.
Reprinted Url Of This Article:
http://www.seekic.com/circuit_diagram/Audio_Circuit/Mixer/TWO_MESSAGES_WITH_NlXlES.html
Print this Page | Comments | Reading(3)
Code: